
후디니는 계층 구조다.
흔히 Tree View에서 그 계층 구조를 파악할 수 있다.
위 스크린샷은
obj Network에
Geometry node를 만들고,
그 안에 box node를 만든 거다.
가운데 하단 창은 obj Network만을 보여주는 창이며,
가운데 상단 창은 obj Network 안의 Geometry Node 내부를 보여주는 창이다.
Geometry 안에 box를 만들었기 때문에 box만이 보이지만, 보이는 게 다가 아니다.
정확한 건 가장 왼쪽의 Tree view에서 확인한다.
obj
ㄴ geo1
ㄴ box1
라는 건 결국 네트워크의 계층 구조를 말한다.
이런 계층 구조로 작동하는 것이 후디니다.
본인은 후디니계의 아가라서
여러 유튜버들의 조언을 통해
아래와 같은 창을 설정해 쓰고 있다.
노드에 대해서는 다음 글에서 설명한다.
우선은 초기설정에 집중.

* Pane(팬)
- 후디니의 작업 창 단위
- 자주 쓰는 팬 : Scene View(씬 뷰), Network View(네트워크 뷰), Parameters View(파라미터 뷰)
팬과 뷰는 엄밀히 말하면 다른 개념인 것 같다.
하지만 초보자 입장에서는 팬과 뷰가 같다고 생각해도 작업에 지장은 없을 듯.
중요한 부분은 아니니 그렇구나 하고 넘어갈 것.
* View 정의
- Scene : 렌더링 전의 모델 상태 확인
- Network : 노드 표시(주로 작업)
- Parameters : Network 뷰의 설정값 조정
편의상 앞으로 몇몇 단어를 줄여쓰겠다.
Network : 넷
Parameter : 파라
저렇게 두고
우측 하단은 obj 넷에 쓰고,
우측 상단은 내부 넷에 쓰면 편함.
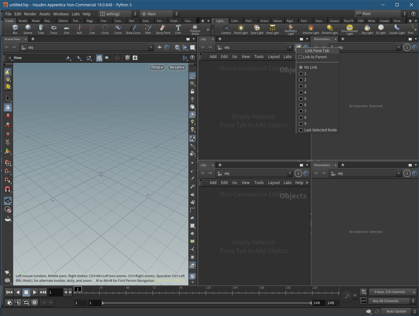
동그라미가 쳐진 부분을 번호로 동일하게 고정하면
번호마다 동일하게 네트워크뷰와 파라미터 뷰가 연동됨.
후디니는 마우스의 위치가 중요.
마우스가 올려져 있는 뷰에서
Alt + [ : 좌우 분할
Alt + ] : 상하 분할
을 통해서 창 분할 가능.

분할된 창의 압정모양 아이콘 위에서 우클릭
-> link Pane Tab이라는 창이 뜸.
-> 연동하고 싶은 숫자를 창마다 선택
같은 숫자로 설정한 창은 연동됨.
다른 창의 레벨이 이동해도 번호가 다른 창은 이동되지 않음.
컴퓨터를 켜고 후디니를 켰을 때 저 창의 레이아웃을 그대로 고정하고 싶다면,
아래의 매뉴얼을 따라한다.


최상단 레이아웃 아이콘이 있는 메뉴 우클릭
- Save Current Desktop As...
- Save as Desktop
- Save
이름은 되도록 영어로 지정.
후디니는 대부분 영어다.
영어로 안 써서 오류 날 수 있으니,
되도록 모든 건 영어로 쓰는 습관을 들인다.

Edit
- Preferences
- General User Interface
그럼 아래와 같은 창이 뜬다.

Startup in Desktop
- 아까 지정한 이름 선택
이렇게 하고
후디니를 껐다 켠다.
그럼 초기화면이 고정된다.
앞으로 다시 저 설정을 건드리지 않는 이상
후디니는 유저가 설정한 창을 초기에 띄워준다.
'Houdini > basic' 카테고리의 다른 글
| Houdini - class type, primitive와 polygon의 차이 (0) | 2022.07.12 |
|---|---|
| 노드(node)의 개념 (0) | 2022.07.12 |
| 노드 기반의 후디니의 장점 (0) | 2022.07.12 |
| Houdini Shortcuts(Hotkeys) - 단축키 설정 (0) | 2022.07.12 |